赣市府字〔2020〕71 号
章贡区人民政府,赣州经济技术开发和蓉江新区管委会,市政府各部门,市属、驻市各单位:
为加强地价管理,进一步规范土地市场,根据《中华人民共和国土地管理法》《中华人民共和国城市房地产管理法》及《江西省人民政府关于同意365bet线上娱乐_Best365官网登录_正规beat365app中心城区土地定级及基准地价更新成果的批复》(赣府字〔2020〕68号)的有关规定,现将更新后的365bet线上娱乐_Best365官网登录_正规beat365app中心城区基准地价予以公布,请遵照执行。
附件: 1.365bet线上娱乐_Best365官网登录_正规beat365app中心城区基准地价表
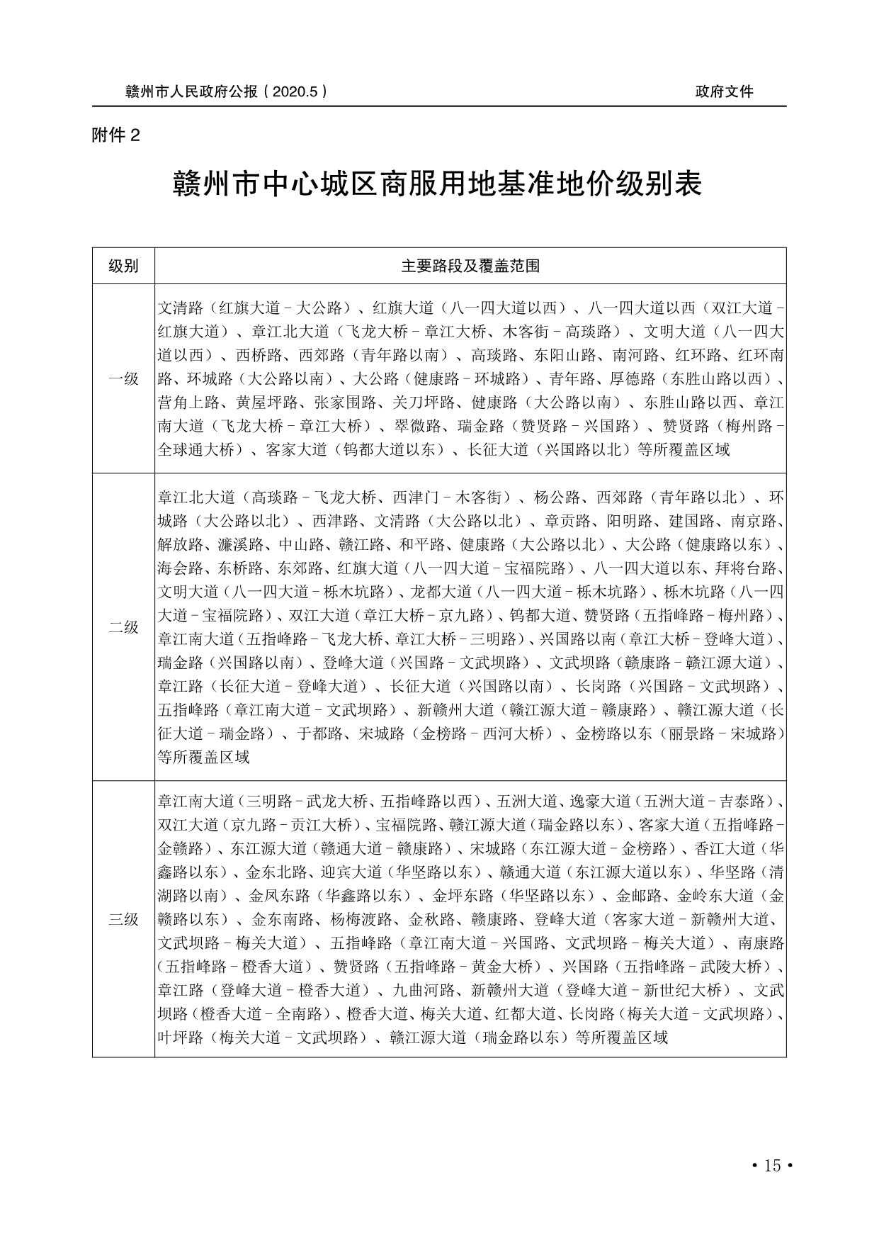
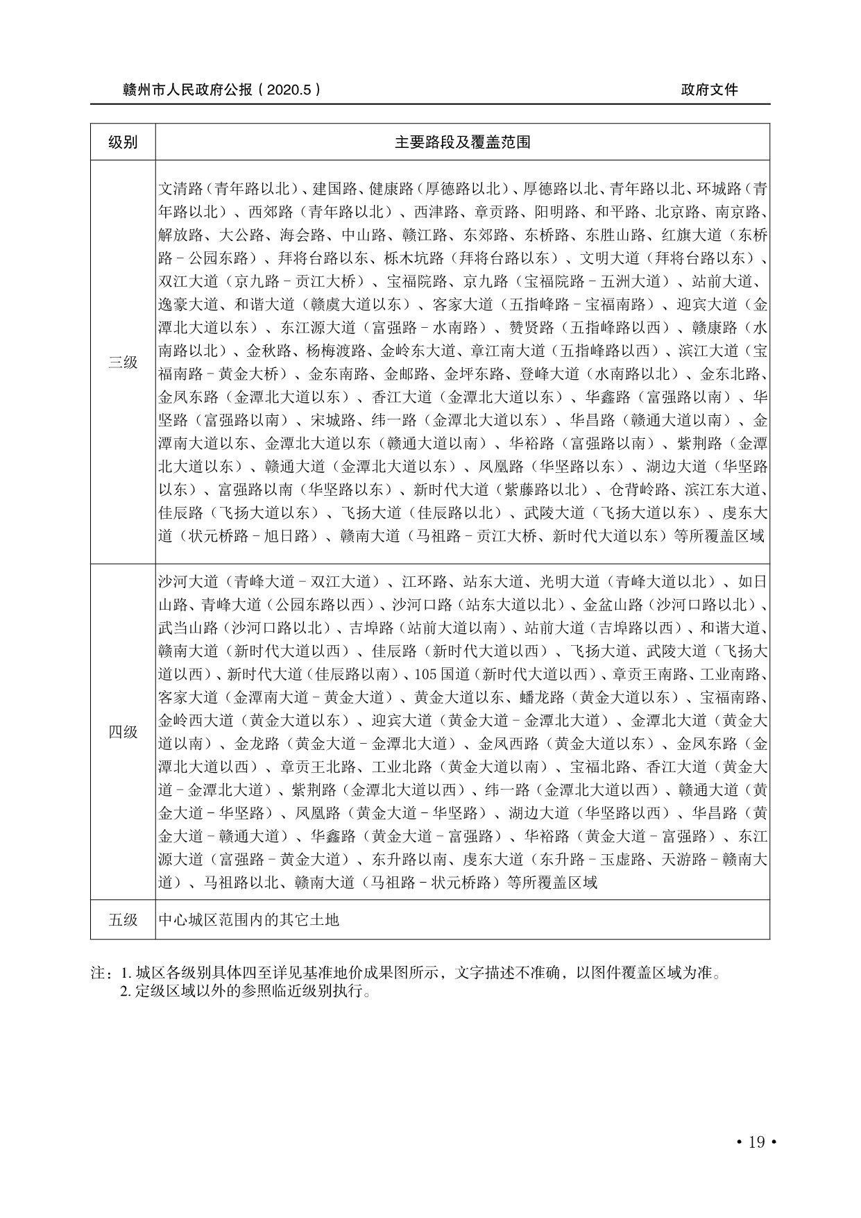
2.365bet线上娱乐_Best365官网登录_正规beat365app中心城区商服用地基准地价级别表
3.365bet线上娱乐_Best365官网登录_正规beat365app中心城区住宅用地基准地价级别表
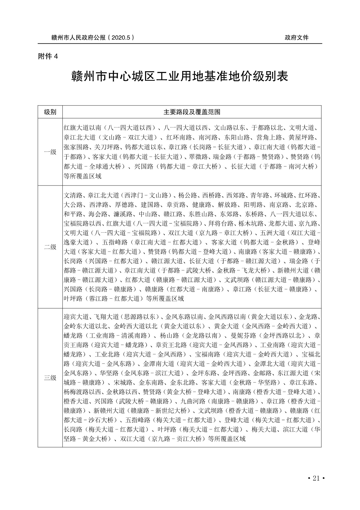
4.365bet线上娱乐_Best365官网登录_正规beat365app中心城区工业用地基准地价级别表
5.365bet线上娱乐_Best365官网登录_正规beat365app中心城区公共服务用地基准地价级别表
(此件主动公开)
2020年10月24日



















